加入收藏
设为首页
首页
公司简介
公示公告
行业新闻
人才招聘
联系我们
搜索
<
>
当前位置:
首页
>>
>>
相关政策
>>正文
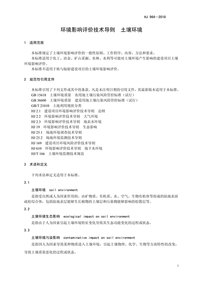
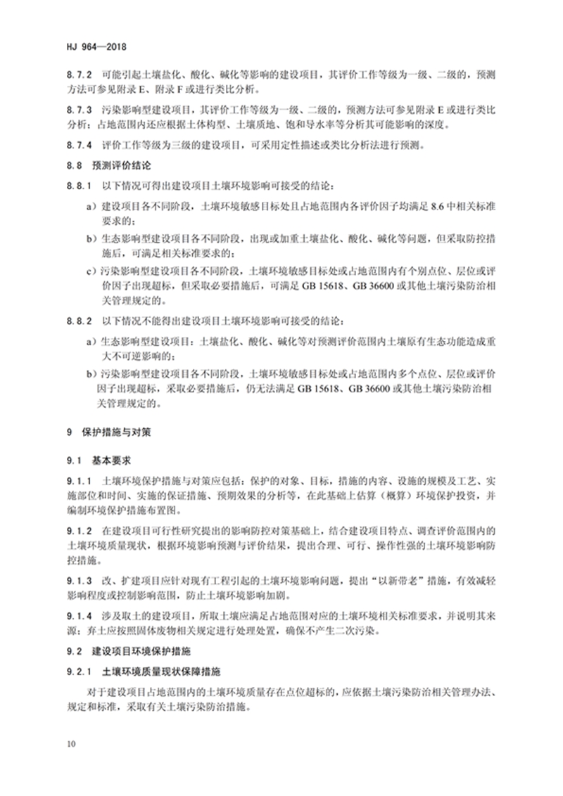
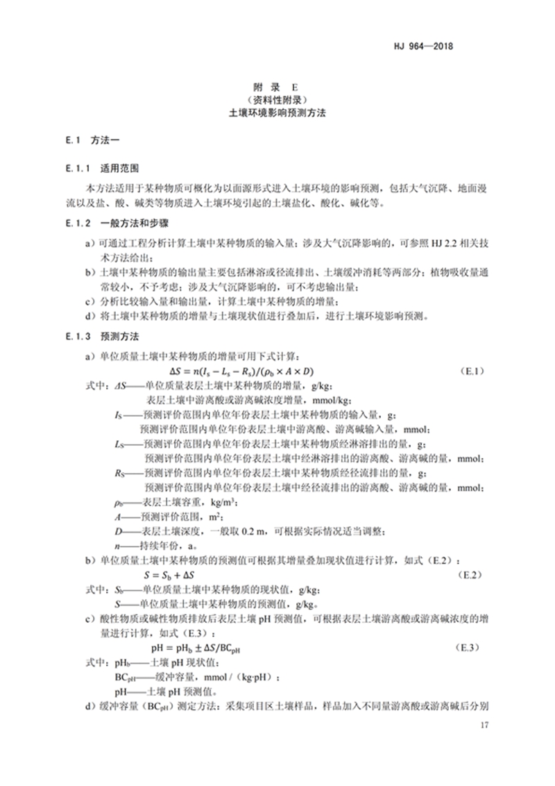
HJ964-2018环境影响评价技术导则 土壤环境(试行)
查看次数: 【
关闭
】
Copyright © 2020 版权所有:浙江佳盛生态环境科技有限公司 备案号:
浙ICP备20010445号-1
电话:057688463550
腾云建站仅向商家提供技术服务
Email:jshb_2019@163.com 地址:浙江省台州市台州湾新区海虹街道星河园4幢1单元902室